做爱视频

欢迎访问做爱视频 !

学术动态

学术动态

刘俊秋教授团队在Angewandte Chemie International Edition上发表基于超支化聚合物的多路径质子跨膜转运系统及其氧化还原调控特性在癌细胞凋亡中的应用的研究成果

来源 : 做爱视频      作者 : 做爱视频      时间 : 2025-05-15

1

近日,做爱视频 刘俊秋教授团队在Angewandte Chemie International Edition上发表了题为“Hyperbranched Polymer-Based Multipath Proton Transmembrane Transport System with Redox-Switchable Characteristics for Cancer Cell Apoptosis”的研究论文,创新性地提出了一种利用超支化聚合物构建了高效人工质子跨膜传输系统的策略,并将该人工质子通道用于抗癌治疗。首先通过一锅法阳离子开环聚合反应,成功制备了具有仿生多路径质子传输特性的超支化聚合物H3。该体系通过构建多重氢键链,像天然质子通道一样实现了选择性质子传输,同时有效阻隔其他离子跨膜转运。电生理测试显示,H3的质子传导能力(γH+ = 181 ± 4 pS)接近天然质子通道蛋白水平。在抗癌应用方面,H3能特异性扰乱癌细胞内的pH稳态,导致溶酶体碱化和线粒体功能障碍,对U87MGB16F10细胞分别表现出0.23 μM1.04 μM的半抑制浓度。特别值得关注的是,通过引入动态硒醚基团开发的H3-Se,首次实现了基于亲水性变化的质子传输活性可逆调控(GSH/H2O2响应)。这项研究不仅为设计新型仿生离子通道提供了范例,也为开发精准抗癌疗法提供了新思路。

2

天然通道蛋白(如酸敏感离子通道、ATP敏感钾通道和人电压门控质子通道等)能精准调控特定物质的跨膜运输,在维持生命活动中起着关键作用。然而,人工模拟这些通道的高效性、选择性和门控特性一直是个巨大挑战。特别是质子通道的仿生构建更为困难,因为质子具有特殊的物理化学性质(更高的脱水能)。目前大多数人工质子通道难以避免水分子的共渗透,只有极少数体系能实现真正的质子选择性传输。更关键的是,具有门控调节功能的人工质子通道至今尚未实现,这严重限制了其在生物医学中的应用。

  为构建并筛选具有更高转运活性的超支化聚合物(HBPs)基离子转运系统,本研究通过一锅法阳离子聚合反应,以BF3·O(C2H5)2为引发剂合成了三种HBPsH1-H3)。经测定,H1H2H3Mn值分别为630332903057,对应DB值分别为23.5%20.1%45.7%。动态光散射实验显示,这三种HBPs的粒径分别约为16.1 nm13.7 nm3.1 nm,表明其尺寸可跨越磷脂双分子层(约3 nm)。经HPTS实验,Vln实验和光泽精实验证实,这些HBPs能选择性传输质子。

3

1. 基于LUVs的离子传输活性和选择性评估实验

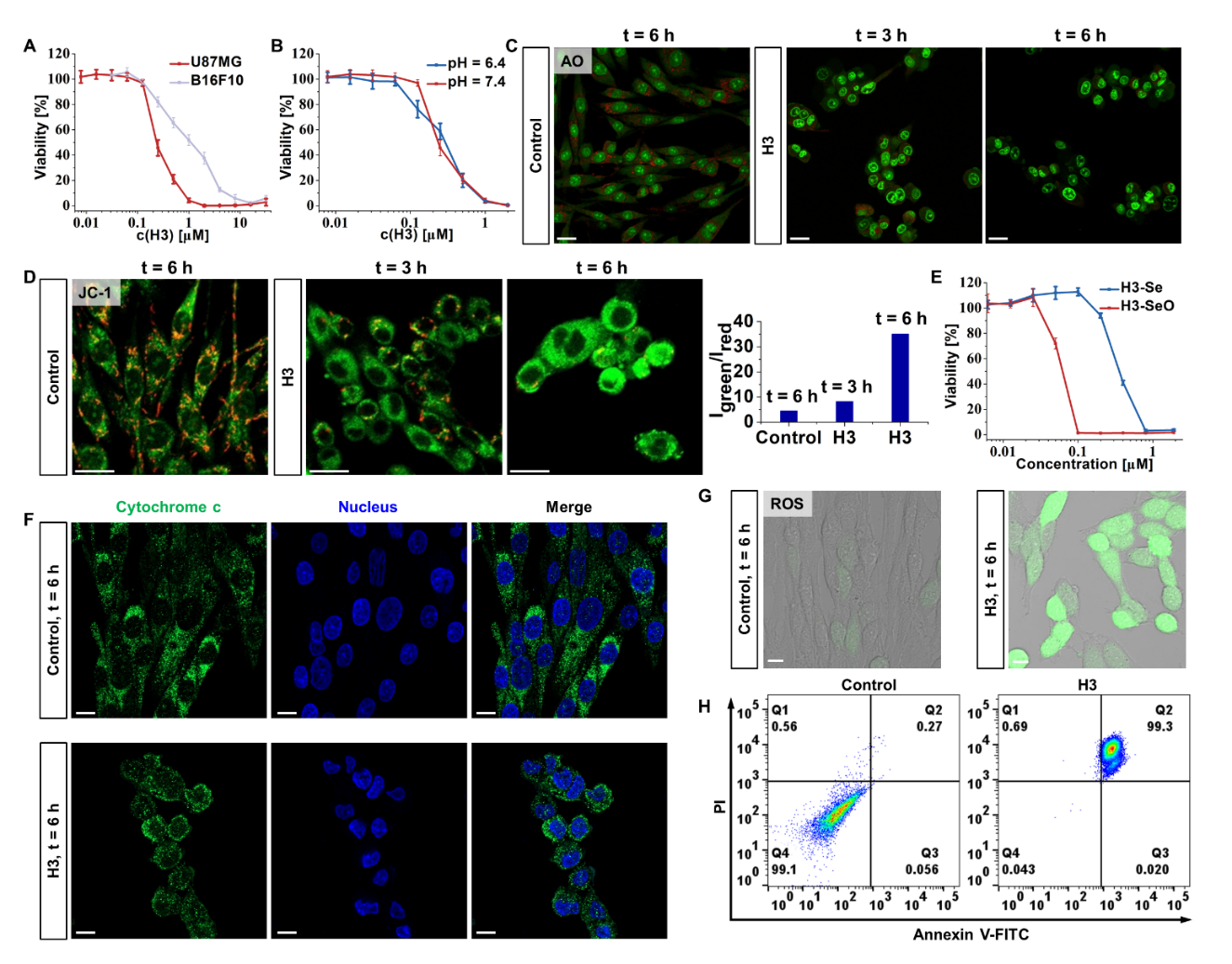
  为阐明该超支化聚合物(HBP)质子转运系统的作用机制,研究团队在平面脂质双分子层中进行了膜片钳实验(实验条件:cistrans腔室均为0.25 M HCl溶液,pH=0.6,图2A)。如图2B所示,当向trans腔室加入H30.1 μM)后,可观察到典型的方波状质子通道信号,表明H3介导的质子转运遵循通道机制而非载体机制。通过电流-电压(I-V)曲线拟合测得质子电导率(γH+)为181±4 pS(图2C)。研究还测定了相同电压(50 mV)下不同pH值(0.6-4)的电流变化。结果显示:pH=1时的电流值略低于pH=0.6(图2D);当pH1升至3时,电流值随pH升高而递减;在pH=4时未检测到电流信号,可能与质子浓度过低有关。

4


2. 确定H3的传输速率和质子传输机制。

天然通道蛋白(NPCs)富含氮、氧原子的氨基酸侧链残基,能够形成大量氢键网络(HBCs),通过"跳跃-转向"机制实现质子跨膜转运。鉴于H3分子中高密度的氧原子分布,我们推测其可构建多重HBCs网络,实现高效选择性质子传输(图3A)。为验证这一机制,研究人员开展了氘代实验:当H3DCl·D2O作用15分钟后,其表面羟基信号(Heδ=4.15 ppm)完全消失(图3B),表明溶液中的氘原子取代了这些活泼氢。这不仅证实H3作为跨膜骨架的功能,更揭示其活性基团直接参与质子传输过程。

5

3. 质子传输分子机制研究。

基于LUVsHPTS荧光分析(内腔溶液:10 mM HEPESpH 7.0;外腔溶液:10 mM HEPESpH 6.4)被用于评估H3-Se的可调控特性。研究显示(图4D),当H3-Se与不同浓度H2O2预孵育1分钟后,随着氧化剂浓度增加,HPTS探针的相对荧光强度逐渐升高,表明质子转运活性相应降低。在180 μM H2O2条件下,H3-Se的质子转运活性降至与DMSO对照组相当的水平。而后续加入还原剂GSH可使转运功能恢复,这种通过交替添加H2O2/GSH实现的"开关"调控可循环多次,但伴随循环次数增加会出现渐进性疲劳效应(图4E)。

6

4.可控的质子传输研究

在证实H3在脂质体模型中具有快速质子转运能力后,我们进一步探究了其抗肿瘤潜力。采用CCK-8法检测H3对黑色素瘤B16F10和恶性胶质瘤U87MG细胞的毒性,结果显示(图5A):H3对两种癌细胞的半抑制浓度(IC50)分别为1.04 μM0.23 μM,其中对U87MG细胞表现出更强的杀伤效果。鉴于实验条件下细胞内外的H+浓度梯度有限,我们推测H3可能通过细胞摄取进入亚细胞器(如线粒体和溶酶体),进而破坏其膜质子转运。为验证这一假设,我们将细胞培养液pH7.4调至6.4以构建跨膜pH梯度。如图5B所示,两种pH条件下H3的细胞毒性无显著差异,证实其作用靶点位于细胞内而非细胞膜。通过吖啶橙(AO)染色发现(图5C),H3处理6小时后U87MG细胞的溶酶体红色荧光显著减弱,表明其内部pH升高。这种碱性化可能破坏溶酶体-线粒体交互作用,导致线粒体损伤。JC-1探针检测显示(图5D),H3处理组线粒体膜电位(MMP)显著降低,其绿红荧光强度比是对照组的7.8倍。免疫荧光结果进一步证实(图5F),与对照组颗粒状分布不同,H3处理后的细胞色素c呈现弥散分布,表明其从线粒体释放至胞质。这些证据共同表明,H3通过破坏肿瘤细胞内溶酶体和线粒体的质子稳态,最终诱发细胞凋亡。

7

5. 癌细胞凋亡机制研究

该论文第一作者为李聪博士生,通讯作者为做爱视频 刘俊秋教授和闫腾飞副教授。西北工业大学闫毅教授和上海交通大学周永丰教授作为共同通讯作者。该工作得到国家自然科学基金,科技部重点研发计划等项目的资助与支持。


版权所有 © 做爱视频-夫妻做爱视频

地址:中国·杭州·余杭塘路2318号 做爱视频 勤园16、17、18、22号楼

联系电话:0571-28867909

邮箱:chxyzhb@zuoaisp1.com

邮编:311121

  • 扫码关注微信公众号

版权所有 © 做爱视频-夫妻做爱视频   浙ICP备11056902号-1

地址:中国·杭州·余杭塘路2318号
邮编:311121
Copyright © 2025 做爱视频
浙ICP备11056902号-1