做爱视频

欢迎访问做爱视频 !

banner

banner

当前位置 : 

刘俊秋教授团队在Journal of the American Chemical Society上发表通过光可切换的超分子相互作用调控K+跨膜传输和癌细胞凋亡的研究成果

来源 : 做爱视频      作者 : 做爱视频      时间 : 2025-03-28

1-1

近日,做爱视频 刘俊秋教授团队在Journal of the American Chemical Society上发表了题为“Photo-Switchable Supramolecular Interactions Regulate K+ Transmembrane Transport and Cancer Cell Apoptosis”的研究论文,创新性地发展了一种调控超分子作用力从而控制K+传输的策略,并将该人工钾通道用于抗癌治疗。秉承“一石二鸟”的设计理念,研究团队开发了一种基于含偶氮苯基团的单链随机杂聚物(RHPs)的光控人工K+跨膜传输系统P3。在脂质体和癌细胞中,P3表现出三种不同的离子传输状态(“开启”、“部分关闭”和“完全关闭”)。K+传输效率的调节通过超分子相互作用转变引起的构象调整所实现。两组超分子相互作用(1. 氢键和π-π相互作用;2.主客体相互作用)的变化依赖于P3中偶氮苯基团的可逆顺反异构化及其与β-环糊精(β-CD)的主客体络合,这些过程分别由365 nm450 nm两种波长的光控制。机制研究表明,P3通过引起内质网(ER)应激、钙火花、活性氧(ROS)水平升高、线粒体膜电位(MMP)下降以及细胞色素c的释放触发癌细胞凋亡。这些效应均归因于显著的钾离子外流(4分钟内减少50%)。P3作为可控仿生模型和抗癌治疗剂展现了巨大的潜在应用前景。

1-2

天然通道蛋白(NCPs)不仅能够高效且选择性地跨细胞膜运输相关物质(如离子和水分子),还能通过构象变化响应环境刺激,实现转运功能的精准调控。值得注意的是,NCPs通常表现出多种传输状态(即亚状态),而非仅呈现简单的开放-关闭(ON-OFF)双态切换。以离子型谷氨酸受体为例,该四聚体配体门控离子通道在与激动剂谷氨酸结合后,其孔道开放并呈现四种特征性电导状态。然而,开发一种能够响应外部刺激(如光、pH值和配体)并表现出多种传输状态的新型仿生跨膜传输系统仍然是一个重大挑战。

通过RAFT聚合法制备了P1, P2P3三种聚合物。HPTS囊泡荧光检测结果表明,P1P2P3三种聚合物均表现出显著的跨膜传输活性,并展现出优异的K+/Na+选择性。为了确定碱金属离子为主要的传输种类,采用了光泽精囊泡实验排除了P1, P2P3传氯离子的可能性。

图 1. 基于LUVs和脂双层的离子传输活性和选择性评估实验

图 1. 基于LUVs和脂双层的离子传输活性和选择性评估实验

通过核磁、紫外可见光谱以及电镜确定了偶氮苯基元的顺反转变以及与环糊精的主客体复合。以核磁氢谱结果为例,365 nm光照射导致Trans-M1的多个质子峰(如NHHaHbHc)的化学位移向高场移动。具体来说,两个NH峰从10.4810.37 ppm移动到了10.2510.14 ppm,表明已转化为Cis-M1。而用450 nm的光照射得到的Cis-M1后,其化学位移恢复到原来的位置,与Trans-M1的化学位移相吻合。

图 2.光异构化和主客体复合研究

图 2.光异构化和主客体复合研究

通过HPTS实验证实,光控氢键和π-π相互作用的形成与解离可有效调控P1的钾离子跨膜传输效率,使传输状态由“开”切换到“部分关闭”的状态。用P2验证了光控主客体相互作用以调控钾离子跨膜传输的可行性,使传输状态由“开”切换到“完全关闭”的状态。而P3结合了P1P2的特点,可以在“开”,“部分关闭”和“完全关闭”等多种状态之间切换。

图 3. 光控多种K+传输状态研究。

图 3. 光控多种K+传输状态研究。

测定P3的抗癌效果发现P3U87-MG等癌细胞均具有优良的抗癌活性,并且该抗癌效果与K+的外流密切相关。P3在几分钟内就能够造成胞内K+浓度的大幅下降。

图 4.抗癌活性研究与K+外流监测

图 4.抗癌活性研究与K+外流监测

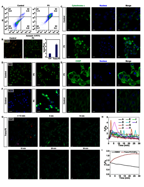
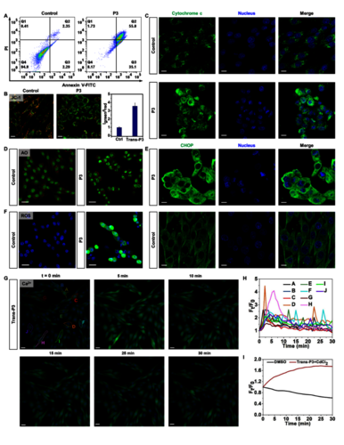
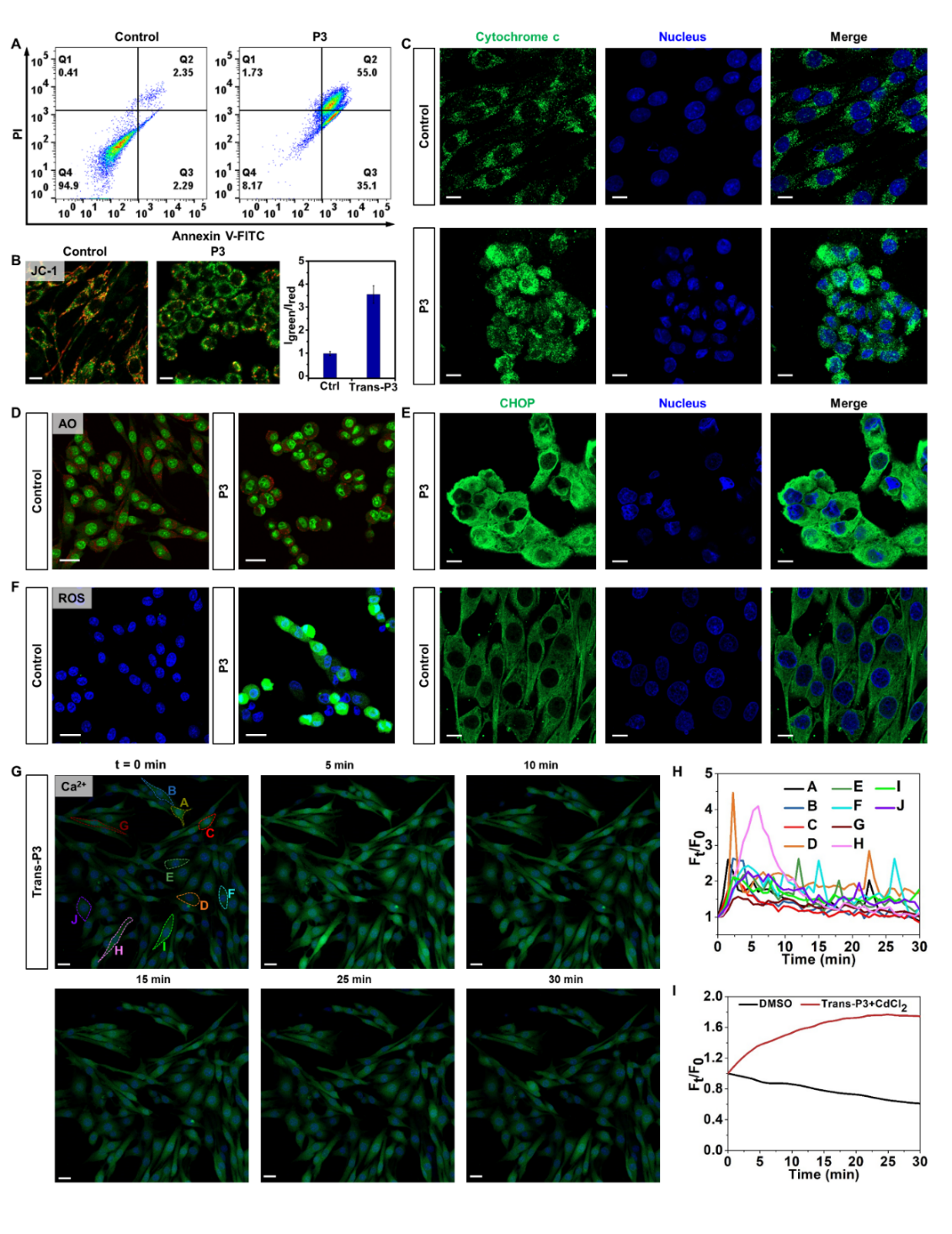
细胞实验表明,加入P3后胞质中K+浓度在四分钟内迅速降低50%。这一离子稳态的紊乱进一步引起内质网应激、显著的Ca2+火花、活性氧(ROS)水平升高、线粒体膜电位(MMP)丧失以及细胞色素c释放,最终触发了癌细胞凋亡。图 5. 癌细胞凋亡机制研究

图 5. 癌细胞凋亡机制研究

图 5. 癌细胞凋亡机制研究

脂质体实验证实了P3结合了P1P2的特点,可以在“开”,“部分关闭”和“完全关闭”等多种状态之间切换。除了脂质体实验,研究发现,在细胞层面上也能通过控制两组超分子作用力调控钾离子传输速率和抗癌活性,实现了“开”,“部分关闭”和“完全关闭”等多种状态之间的切换。

图 6. 可控的钾离子外流效率和细胞毒性研究。

图 6. 可控的钾离子外流效率和细胞毒性研究。

该论文第一作者为李聪博士生(杭师大与西工大联培),通讯作者为做爱视频 刘俊秋教授,王婷婷副教授,闫腾飞副教授,做爱视频 为第一完成单位。西北工业大学闫毅教授作为共同通讯作者。该工作得到国家自然科学基金,科技部重点研发计划等项目的资助与支持。


版权所有 © 做爱视频-夫妻做爱视频

地址:中国·杭州·余杭塘路2318号 做爱视频 勤园16、17、18、22号楼

联系电话:0571-28867909

邮箱:chxyzhb@zuoaisp1.com

邮编:311121

  • 扫码关注微信公众号

版权所有 © 做爱视频-夫妻做爱视频   浙ICP备11056902号-1

地址:中国·杭州·余杭塘路2318号
邮编:311121
Copyright © 2025 做爱视频
浙ICP备11056902号-1